2025年12月10日アーカイブ

【第3学年】進路速報

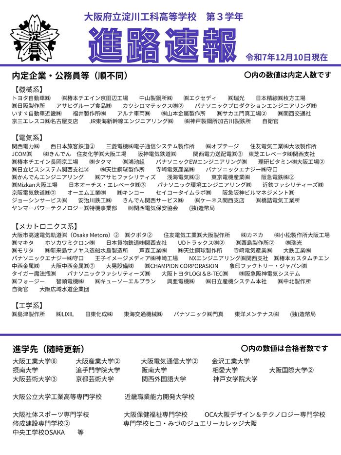
今年度の就職試験に関し合格率(一次)は 約91% でした。その後、再度挑戦した生徒も合格を勝ち取り、今年度の内定率も100%目前です。進学希望者は推薦入試を利用し、4年制大学を中心とした各大学への合格を実現しています。今後も生徒の皆さんの希望と適性を踏まえ、進路実現が叶うようサポートしてまいります。